un fer à lisser les cheveux

Infos

Symptômes

Attention montage sur le secteur, prenez vos précautions!

Le principe du lisseur, c'est 2 petites plaques chauffantes dans une pince que l'on referme sur les cheveux. Après branchement, aucun signe de fonctionnement, les plaques ne chauffent pas. Donc contrairement à ce que l'on dit, ça ne chauffe pas à vie.

Démontage

Le démontage commence en désolidarisant les deux branches de la pince en forçant délicatement au niveau de l'articulation.

On peut alors démonter le cable électrique en enlevant les 2 vis qui maintiennent le connecteur.

On peut alors extraire le bouton de réglage, avant de démonter le cache plastique qui ferme le bras de pince, en écartant la coquille et en le soulevant le cache.

Recherche de la panne

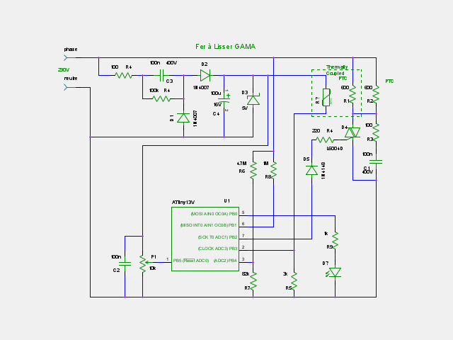
La première chose à faire, c'est de relever le schéma. Les 2 plaques chauffantes sont montées en parallèle et sont controlées par un triac, lui même piloté par un microprocesseur, un Atmel attiny13V, le tout alimenté directement par le secteur à travers un condensateur et regulée par une zéner de 5V. Un potentiomètre sert de consigne pour le réglage de la température des plaques. Le processeur doit piloter le triac en phase avec le secteur d'où les résistances R6 et R8 reliée au secteur.

La tension d'alimentation mesurée au voltmétre est correcte. Pour que l'appareil ne chauffe pas, il suffit que le triac ne soit pas commandé. On vérifie à l'oscillo, les impulsions sont plutôt aplaties. On vérifie, toujours à l'oscillo, la tension d'alimentation, c'est pas très beau, et ça ondule. En soudant un condensateur de 470 microF sur le condensateur de filtrage C4, les choses s'arrangent et les impulsions de commande du triac deviennent correctes, l'appareil chauffe.

Donc, encore une fois, c'est le condensateur de filtrage de l'alimentation qui chinoise. Je le remplace par un condensateur de 470 micro F et c'est reparti pour un tour.

Le remontage se fait dans l'ordre inverse du démontage.

Voici quelques photos du circuit imprimé:

Retour à la liste de pannes.