Test de triac

Introduction

Il est, quelques fois, nécessaire de vérifier des triacs, avant de les ranger, lorsqu'ils ont été démontés ou de s'en débarasser si ils ne sont plus en état.

Principe

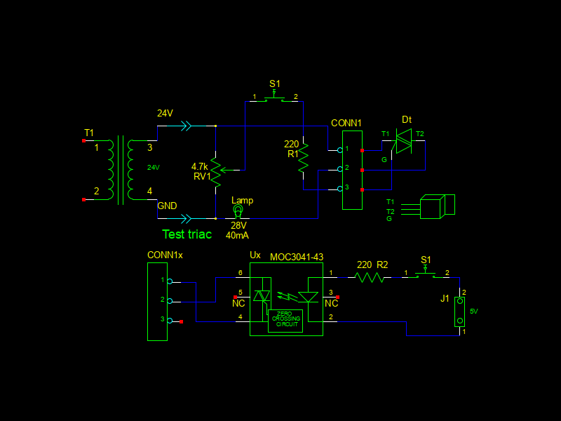
Le schéma suivant comporte un transformateur permettant d'alimenter, en alternatif, une lampe à travers le triac à tester, lorsque l'on appuye sur le bouton poussoir. Le schéma indique une tension de 24 V, mais cette valeur n'est pas critique.

Le seul résultat acceptable est :

Schéma du montage de test du triac

Le triac s'insère sur le connecteur CONN1, au pas de 2.54 mm. Pour d'autres espacements, on peut utiliser des fils et des pinces pour réaliser les connections.

Il est aussi possible de tester un optocoupleur MOC3041-43. Dans ce cas le montage avec support pour le moc remplace le triac sur le connecteur CONN1.

Photo des montages
Photo des montages de test du triac
Photo du montage avec grip fils
Photo avec pinces grip fils